車載逆變器電路圖 車載逆變器電路原理圖設計自制詳解-KIA MOS管
信息來源:本站 日期:2018-05-15
隨著汽車的大量普及進入百姓家庭,各種車載用小電器也應運而生。最常見的是,為了方便給手機充電的各種DC-AC逆變器,行車記錄儀以及直接將12V轉換為5V的DC-DC轉換器。早期的車輛都是將這些電器插在點煙器插口上使用,新型車輛在生產時就將DC-DC轉換器安裝在車內部,外面只留出一個或兩個USB接口,使用時只需要插上手機的充電線就可以使用了。但DC-AC逆變器由于工作時電流比較大,筆者還沒有看到車上直接有輸出AC 220V的接口。目前,一般在使用逆變器時都是插在點煙器插口上,使用結束后直接拔掉或熄火后控制系統會自動終斷12V供電電源。
汽車點煙器獲取的電壓是12的直流電壓,一般的12V低壓電器可直接使用。但有些CD、MP3、MP4等卻需要不同的電源電壓,如3V、6V等等。下面簡單轉換器可解決這一問題。
電路圖如上所示,12V電源從車載點煙器插孔取出,經二刀六位波段開關之一SW1A送入可調三端穩壓器LM317的輸入腳,LM317的調整腳(ADJ)經SW1B接入不同阻值的電阻到電源負端。當SW1在不同檔位時,就可在輸出端獲得1.5V、3.0V、5.0V、6.0V、9.0V、12V幾種電壓,供相應的低壓電器使用。LM317應安裝在鋁散熱器(100×100×25mm)上,主要是因為在1.5V檔時發熱量較大。整個電路裝入適當的小盒中,面板上只設波段開關即可。
圖中R2~R6是輸出電壓設定電阻,若需其它等級電壓,可按下式計算:
VOUT=(1+R2/R1)VREF+IADJ≌(1+R2/R1)VREF
式中VREF為基準電壓,典型值1.25V,IADJ為ADJ腳流出電流,典型值50μA,R2代表圖中R2~R6之一。
圖中C1、C2為防振電容,C3可提高紋波除去率和電路穩定性,D1為輸出短路保護二極管,D2防止輸出端出現高于輸入端電位時對穩壓器的損害。
圖1是一臺DC-AC逆變器,使用中不小心進水后損壞,解體后測量檢查,發現Q1、D4、D6均擊穿損壞,由于電路已腐蝕,沒有了維修價值;
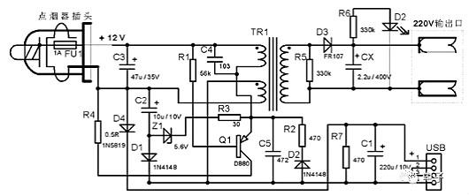
圖2是一臺DC-AC逆變器的電路圖;
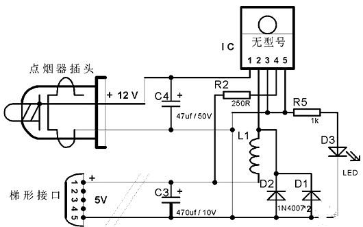
圖3是一臺行車記錄儀供電轉換器的電路圖,廠家為了技術保密,擦除了IC型號;
圖4是一臺直插式DC-DC轉換器的電路圖。這幾個電路都是按照實物繪出的電路圖,供同行愛好者們維修時參考。
由于這些車用設備都設計的比較小巧,元件安裝緊湊,散熱效果差,所以在使用時,尤其有些老舊車輛沒有熄火斷電功能,最好在離開車前停用設備,以免過熱短路,甚至引發火災事故。另外,這些設備在熄火后也會耗電,時間長了可能會導致電瓶過放電,無法啟動車子。因此,不管什么電器設備,只有安全使用,才能最好的服務于你。
聯系方式:鄒先生
聯系電話:0755-83888366-8022
手機:18123972950
QQ:2880195519
聯系地址:深圳市福田區車公廟天安數碼城天吉大廈CD座5C1
請搜微信公眾號:“KIA半導體”或掃一掃下圖“關注”官方微信公眾號
請“關注”官方微信公眾號:提供 MOS管 技術幫助
